什么是APQP:
APQP=Advanced Product Quality Planning 中文意思是:产品质量先期策划,是QS9000/IATF16949质量管理体系的一部分。APQP产品质量策划定义为一种用来确定和制定确保某产品使顾客满意所需步骤的结构化方法。目标是促进与所涉及每一个人的联系,以确保所要求的步骤按时完成。有效的产品质量策划依赖于高层管理者对努力达到使顾客满意这一宗旨的承诺。产品质量策划是一种结构化的方法。
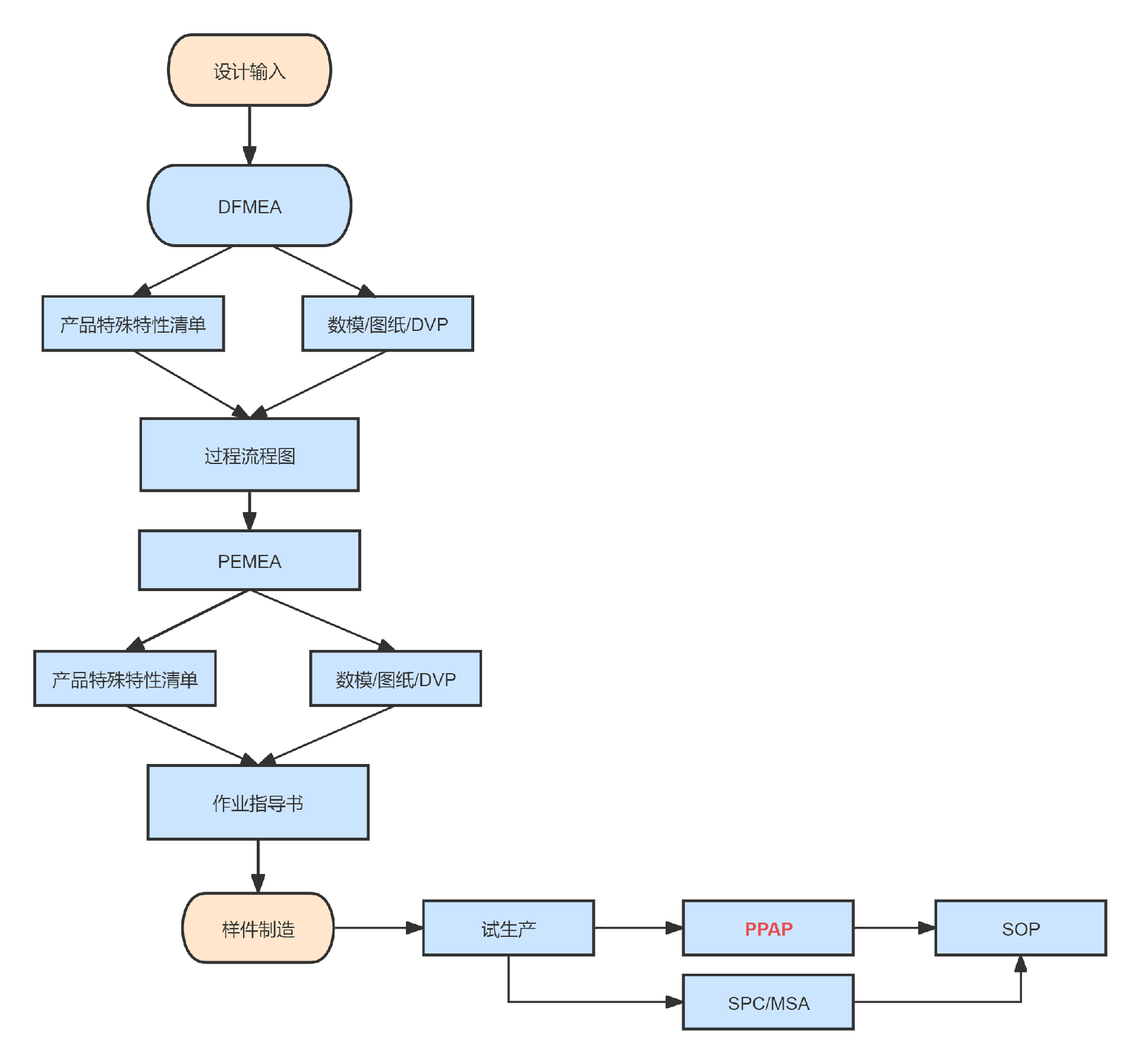
(补充一个tips,我们总是听到APQP和PPAP放在一起说,是为什么?PPAP是生产件批准程序,只是整个APQP计划中的一个环节,通常居于APQP计划的后半阶段,一般来说是APQP计划的核心。若PPAP没有获得客户的批准,那么APQP的计划基本上要黄,因此我们经常听到他们出现在一起APQP/PPAP。由此可见PPAP的重要性。)


什么是MLA(VDA-RGA):
MLA(VDA-RGA)的全称是Maturity level assurance for new part(新零件成熟度保障),这里的新零件时间跨度最多到批量生产开始(SOP)后的 6 个月内,使用定量的分析方法,其中如何保障是MLA最核心、最复杂的内容。
在IATF16949中有10大过程分别是:
1)市场分析 ;
2)投标;
3)订单/需求;
4)产品和过程设计;
5)产品和过程验收确认;
6)产品生产;
7)交付;
8)支付;
9)保用/服务;
10)售后过程/顾客反馈

两者的区别:
只使用一个系统是合理的。两个方法都是很全面的。但是,由于结构的不同,不可能将两个混在一起使用。
需要注意是
-只可能在有限的范围内比较APQP和成熟度准则在其结构上是完全不同的。
-没有单独的,**的APQP标准,所有OEM使用不同的APQP(特殊要求,如大众QPN/2TP)

以下是APQP手册中的基本原理和项目管理PM结构要素:

APQP和VDA-MLA的关系:
APQP和VDA-MLA的成熟度的关系是从项目开始到批量生产中每个环节的,每个环节都不同的输入输出不同,比如M0 争取新的项目,目标是获得有盈利能力的新产品项目,输入是战略计划;调研结果;顾客所有要求(RFQ/SOR);适用的法律法规;类似项目成熟度经验/失败教训等等,输出四顾客的信任/定点通知书;评审及可行性分析记录;项目初步规划方案,各项目要素的目标(时间、产量、可靠性、成本.....等),项目初步进度计划、TR记录,成本分析和报价单等等。
每个阶段对应的过程管理使用的方法也不相同。
今天我们先浅浅的聊到这,喜欢小编的分享,欢迎持续关注哦!
行业资深专家授课 ,精彩不容错过!
© 英泰汇智(苏州)科技服务有限公司
苏ICP备2023006261号-1